Hi, welcome to my webpage!

Daniel Hoffmann Anton

I'm passionate about building all kinds of systems. With a background in Computer Sciences, AI and Robotics, I use code and curiosity to explore patterns, problems, and what ever comes my way.

Daniel Hoffmann

About Me

Born in Chile, I have then also lived in France, Switzerland, the UK, and now Spain. I speak Spanish, German, French, and English, and hold a Bachelor's in Artificial Intelligence and a Master's in Intelligent Systems.

I developed a deep curiosity for how systems behave and evolve. I’m currently exploring AI, creativity, and system design. From robotics and optimization to interactive art, I'm drawn to systems that are expressive, purposeful, and explore what is possible.

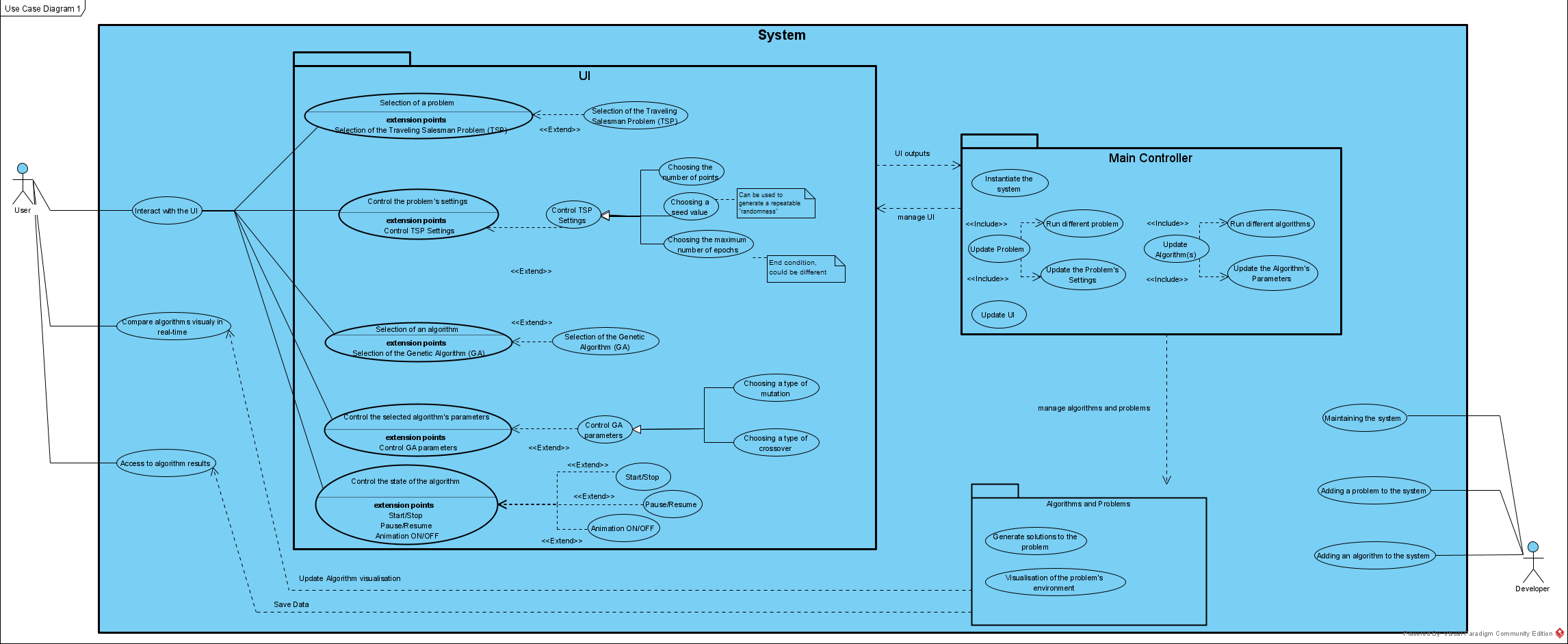
Projects

Some of my Personal, Professional, and University projects

Sandbox

A playful space where I experiment with logic, interaction, and visual systems.

Particles

Simple particle simulation with mouse interaction.

Sand Piling 2D

Grid-based sand behavior with pour sound and text rendering.

Pathfinding

Interactive Dijkstra, A*, and Greedy pathfinding algorithm with obstacle creation and heuristic toggles.

Golden Spiral

Dynamic SVG drawing of a golden spiral, with some "hidden" letters

Contact

Get in touch